多吹空调也能抗癌!?癌细胞也有适宜的温度
转眼间已经到了夏天最热的时刻了,多地城市的气温都直逼40℃。但即便是如此“水深火热”的时候,依旧有人(特别是老人)不想开空调——说空调风吹多了不好,说空调开一天要好几十块钱,说心静自然凉……结果就是家里热得和蒸笼一样。家里人无论如何劝都不听。

——那如果我们说多吹吹空调能抗癌呢?这些老年人还会如此固执吗?

·癌细胞为什么怕冷? 是什么原因导致癌细胞怕冷呢?
但癌细胞会大量摄取营养物质,特别是 “糖”这点确实没错。那么这又是怎么和低温产生联系的呢?
我们的脂肪可以分为白色脂肪(WAT)和棕色脂肪(BAT)两种。这两种脂肪各有不同:
白色脂肪是人体含量最多的脂肪组织,主要功能是将体内多余的能量以脂肪的形式储存起来;
而棕色脂肪是人体中另一种脂肪组织,当被低温激活时,棕色脂肪会利用血液中的糖和脂肪在体内产生热量。
通俗来讲,如果白色脂肪是一个“储能器”,那么棕色脂肪就是一个“散热器”,专业耗能产热消耗“糖”,用来在寒冷条件下保持身体的温暖。在某些条件下白色脂肪也会转化为棕色脂肪,加快体内糖分的消耗,甚至是去有效抢夺癌细胞生长所需的糖。
·如何创造更多的“棕色脂肪”? 那白色脂肪在什么情况下才能变为棕色脂肪呢?

最简单的条件就是“冷”。寒冷能激活棕色脂肪开始汲取糖分,也会促使白色脂肪变为棕色脂肪。
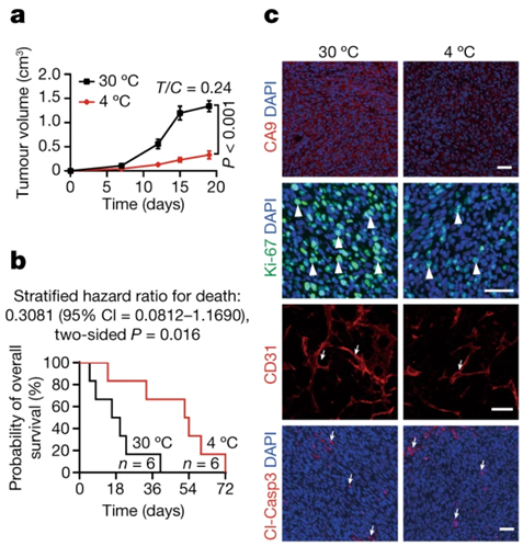
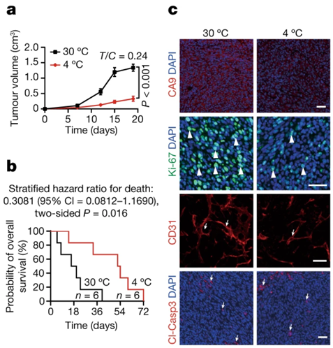
研究者在小鼠皮下植入结直肠癌(CRC),分别放到30℃和4℃的环境中,20天后检查肿瘤大小,发现低温环境中的小鼠肿瘤生长减缓了80%,生存期则几乎翻倍。检查肿瘤的组织学发现,低温环境小鼠的肿瘤微血管密度显著降低、肿瘤细胞的增殖速率降低。通过PET-CT,研究人员发现,低温小鼠中棕色脂肪有很明显的葡萄糖摄取,肿瘤中却几乎观察不到。这也就说:低温激活了棕色脂肪摄取葡萄糖,抢走了肿瘤的 “口粮”,从而阻止了肿瘤的生长发展。
至于其他的癌种,包括纤维肉瘤、乳腺癌、黑色素瘤、胰腺导管腺癌,以及两种自发性肿瘤模型,也取得了类似的实验结果

为了进一步证实棕色脂肪的作用,试验者还进行了两项试验:
一是切除了部分小鼠的棕色脂肪。 二是在低温状态下喂小鼠足量的15%糖水,让棕色脂肪和肿瘤细胞都有“糖”可吃。

这两项试验都让小鼠的肿瘤在低温状态下再次加速生长。这样的结果也再次印证了棕色脂肪的抗癌原理和抗癌功效。
·低温能帮助小白鼠抗癌,那能同样作用于人类吗?
4℃的低温对于小鼠抗癌效果显著,但对于大部分人来说4℃又实在太冷了些,那就从一个我们觉得适宜的温度开始试试呗。
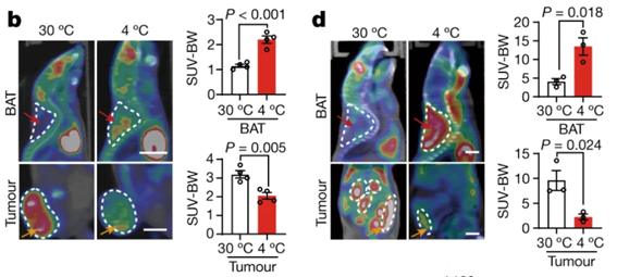
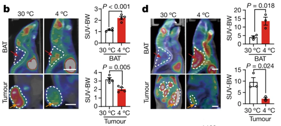
研究人员又招募了六名健康志愿者来 “吹空调”。通过PET-CT研究人员发现:穿着短裤和T恤的健康成年人在两周内、每天6小时暴露在16℃的微冷室温下时,颈部、脊椎和胸部区域都有大量的棕色脂肪被激活。同期他们还招募了一位接受了5次化疗的18岁霍奇金淋巴瘤患者,让他在22℃轻微寒冷的环境中生活了7天。研究发现,这个微冷的环境也充分激活了这位肿瘤患者锁骨上、颈部和胸骨旁的棕色脂肪,让这些棕色脂肪对葡萄糖的摄取量增加,从而抢夺了肿瘤细胞的口粮。

16℃、22℃这些温度对于大多数人都是可以忍受的。因此,研究团队也乐观地认为:冷疗法和用其他方法(如药物)激活棕色脂肪组织可能代表了治疗癌症的工具箱中的一种新工具。
虽然这项研究成果如何落到实处,发挥最高效的作用还在研究中。但对于我们普通人并不是完全没有了解的意义。至少现在的我们知道:夏天要多开空调,同时少喝含糖饮料了。
说到抗癌,大部分人想到的就是有氧运动、绿色饮食、合理作息等等,不由觉得要做到这些,特别是基本坚持下去实在太难看。但如果我说,光坐着吹吹空调冷风也能抗癌,那你还觉得难吗?
不久前来自卡罗林斯卡学院华人科学家曹义海团队的科学家们发现:较低的环境温度能够激活棕色脂肪消耗糖分,抢夺肿瘤生长所需营养,抑制肿瘤生长。相对30℃,在4℃下的小鼠肿瘤生长延缓80%、生存期延长近一倍!而这项惊人的研究已经刊登在了权威杂志《自然》上了。
我们经常能听到一些“饿死癌细胞”的言论,比方说坚持不吃饭,让癌细胞得不到充足的养分,特别是糖分的供应,就能“饿死”癌细胞了。这种方式简单粗暴也忽略了很多关键因素,比方说正常细胞比癌细胞更容易饿死。
收藏
回复(5)举报
参与评论
评论列表
按投票顺序
谢谢分享
举报
2022-08-16 22:56:27 有用(0)
回复(0)
谢谢分享
举报
2022-08-16 13:58:51 有用(0)
回复(0)
👍
举报
2022-08-16 14:01:45 有用(0)
回复(0)
谢谢分享
举报
2022-08-16 16:17:49 有用(0)
回复(0)
涨知识了,谢谢分享!
举报
2022-08-16 12:21:05 有用(0)
回复(0)
相关推荐
热点推荐
2013-11-19 14:23:04
爸爸确诊病情已经有11个多月了。一共做了8次大化疗,2次小化疗,以及35次放疗,上月返医院检查“瘤子”没有了。这一路走来,有多少的艰辛与泪水。在这里与大家分享爸爸的治疗过程。起初,拿到病例报告的时候,
2013-11-19 14:31:01
妈妈患肺癌已经有三年了,这三年来一直在接受治疗到现在,下面是妈妈检查以及治疗的过程。2010年10月,妈妈体检出肺癌IV期,纵隔淋巴转移,肝部转移,去省肿瘤医院复查,做了PET-CT,结果一样,省肿瘤
2013-11-19 15:04:43
2011年11月,妈妈被诊断肺癌,我在网上浏览了很多帖子,学到了很多,看到了一批又一批共同奋斗在抗癌战线上的战友。这15个月走下来,越来越体会到抗癌之路的艰辛,今天发个帖子,记录一下妈妈的治疗经过,也






