收藏!不同种类的药物对检验结果的影响
保证检验结果的可靠性对临床诊疗尤为重要,但是检验结果的影响因素有很多,包括分析前因素、分析中因素和分析后因素。在这些影响因素中,药物对检验结果的影响尤为重要,很多药物进入人体后会引起一系列复杂的生理、生化、病理变化,加上药物本身及其代谢产物也会干扰检测过程,导致检测结果不能真实地反映被测物浓度。
抗菌药物
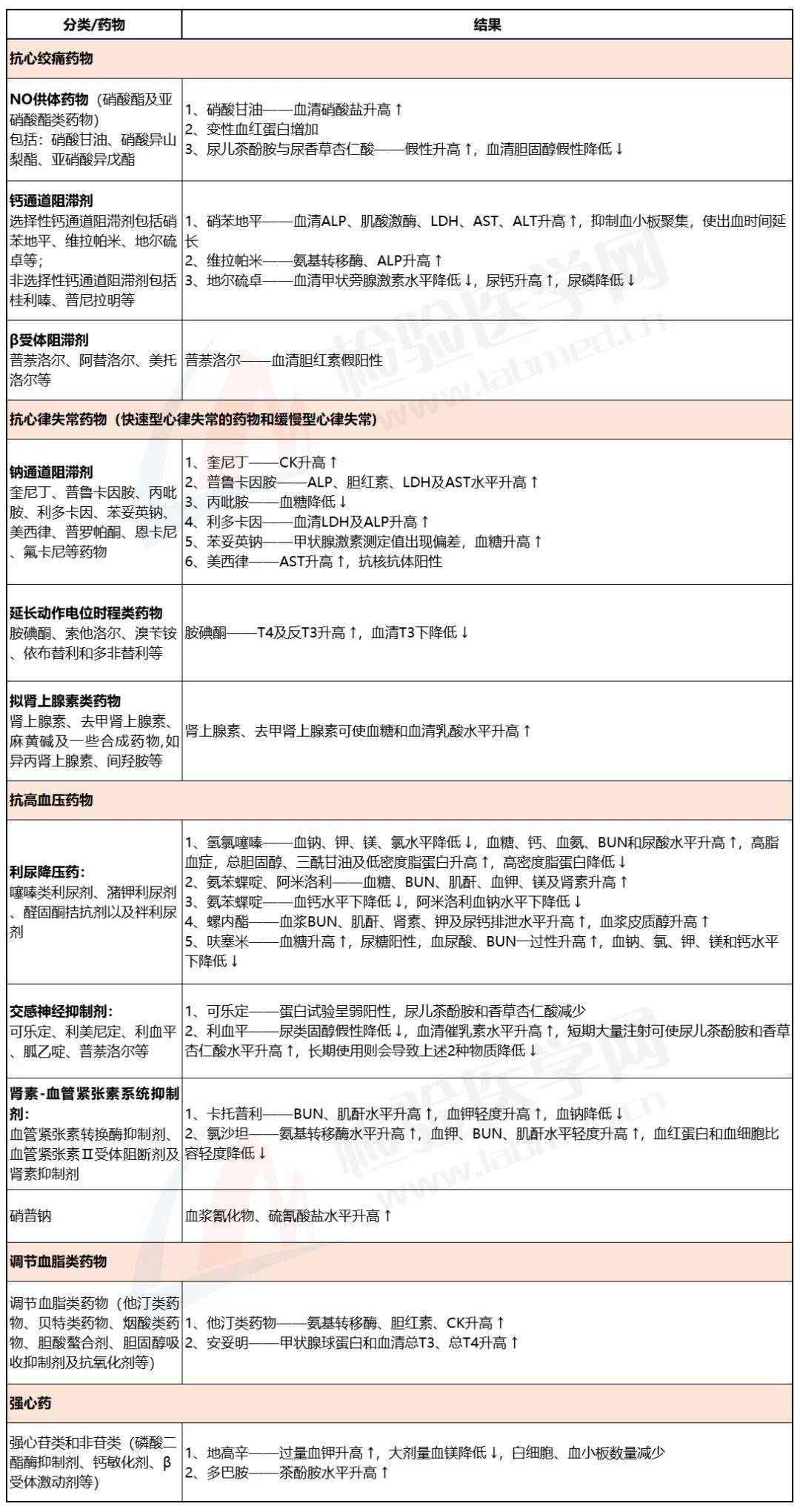
心血管系统药物
解热镇痛类药物
维生素
激素类药物
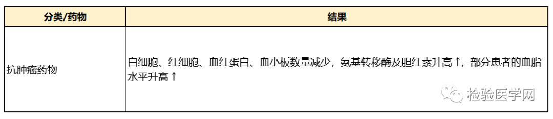
抗肿瘤药物
糖尿病治疗药物
抗甲状腺药物
精神类药物
其他药物
物对检验结果的影响错综复杂性一种药物可以影响多项生化检验结果;
不同的药物对同一个生化检验项目的结果产生同样的影响;
还有同一种药物在不同的疾病治疗中,对同一个生化项目结果产生相反的影响。例如:阿斯匹林片口服量增加和加快类固醇的吸收和释放,抑制三羧酸循环,导致血液内葡萄糖的浓度升高,相反在糖尿病患者如口服中毒量的阿斯匹林片,导致血液葡萄糖的降低。
什么情况下可考虑药物干扰?
当检验结果与临床状态不符且患者无其它并发症,实验室质控合格时,可考虑一下药物的影响。
另外,也可以各检验结果间的相关性上鉴别,如FT3与T3、BUN 与Cr、r-GT 与AL P等参数间均存在着一定的相关性,当这种相关性出现异常时,可考虑一下药物干扰。
收藏
回复(3)举报
参与评论
评论列表
按投票顺序
谢谢分享
举报
2021-07-10 14:56:35 有用(0)
回复(0)
谢谢分享
举报
2021-07-10 15:33:50 有用(0)
回复(0)
谢谢分享
举报
2021-07-10 18:26:11 有用(0)
回复(0)
相关推荐
热点推荐
暂无数据






