吃泰瑞莎一个月复查结果,是不是情况不太好?

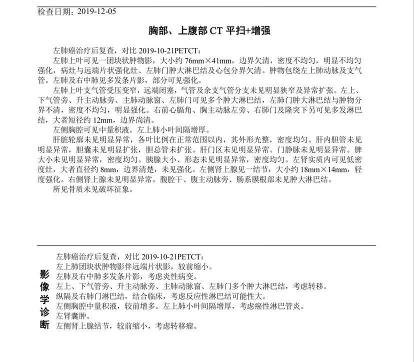
前几天给大家汇报了肿瘤标志物已恢复正常范围。昨天做了ctmr,刚看到结果,虽然主病灶有缩小,但好像右肺显示多发条片影,不知道是不是转移?请大家帮忙看看。再者胸水增多,淋巴结增多?哎,有点心塞。

参与评论

更多
图片验证码

评论列表

更多
按投票顺序
继续,刚刚开始好转!
举报
2019-12-07 00:18:45
有用(0)
回复(0)
有效果的,继续用吧
举报
2019-12-06 12:07:16
有用(0)
回复(1)
一个月可能时间不够 我一个半月时ct显示进展 而两个月时肺部无病灶 再等一个月吧 官方说的生效时间是六到八周
举报
2019-12-06 17:32:47
有用(0)
回复(1)
喜忧参半,应该继续吃。
举报
2019-12-06 21:55:34
有用(0)
回复(0)
联用贝伐试试看
举报
2019-12-06 10:43:30
有用(0)
回复(1)
有效果,继续服药。
举报
2019-12-06 11:05:35
有用(0)
回复(1)
继续加油!
举报
2019-12-07 08:34:17
有用(0)
回复(0)
爸爸确诊病情已经有11个多月了。一共做了8次大化疗,2次小化疗,以及35次放疗,上月返医院检查“瘤子”没有了。这一路走来,有多少的艰辛与泪水。在这里与大家分享爸爸的治疗过程。起初,拿到病例报告的时候,
Xxiaoxiao
100493 阅读
阅读全文
妈妈患肺癌已经有三年了,这三年来一直在接受治疗到现在,下面是妈妈检查以及治疗的过程。2010年10月,妈妈体检出肺癌IV期,纵隔淋巴转移,肝部转移,去省肿瘤医院复查,做了PET-CT,结果一样,省肿瘤
2011年11月,妈妈被诊断肺癌,我在网上浏览了很多帖子,学到了很多,看到了一批又一批共同奋斗在抗癌战线上的战友。这15个月走下来,越来越体会到抗癌之路的艰辛,今天发个帖子,记录一下妈妈的治疗经过,也
invay
38070 阅读
阅读全文