翻来覆去睡不着,我该怎么办?
沉寂的黑夜,孤冷的破晓,数完第1000只羊,我又失眠了。
失眠是癌症患者常见的症状之一。据统计,高达60%的癌症患者有常见的失眠问题。 癌症患者在治疗过程中身体、心理上都要经历着煎熬,如果长期失眠,将会导致患者的生活质量受到严重的影响,导致身体免疫系统出现问题,自身免疫力下降,癌症复发的风险将会大大的增加。 所以失眠不仅痛苦,更不利于康复,那癌症患者应该怎么办呢?
到底是不是失眠?
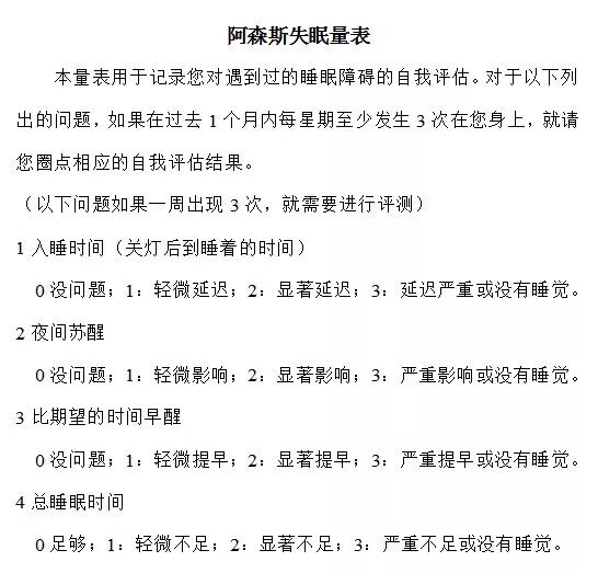
有的姐妹其实不是失眠,却总觉得自己失眠了,无形中给自己施加了压力,这样反而更加剧了睡眠困难。大家先来测一测自己的睡眠到底是什么程度。 首先可以通过国际公认的睡眠质量自测量表对睡眠质量做个主观性的检测,根据自己的评分评价睡眠情况。 总分<4,无睡眠障碍; 总分在4~6分,可疑失眠; 总分>6,失眠。 客观性指标: 睡眠潜入期:入睡时间超过30分钟; 睡眠维持:夜间觉醒次数超过2次或凌晨早醒; 睡眠质量:多噩梦; 总的睡眠时间:少于6小时; 次晨感到头晕、精神不振、嗜睡、乏力

如果自测阿森斯量表得分低于6分,又符合客观性指标3条以上,那么很不幸地告诉你,你真的失眠了。
乳腺癌患者为什么容易失眠?
药物因素:乳腺癌患者服用的药物如紫杉醇、赫赛汀、他莫昔芬等副作用均会引起失眠。 生理因素:乳腺癌癌痛、术后伤口疼痛、疾病带来的身体变化导致患者失眠。 心理因素:对乳房缺失的自卑、对疾病的恐惧、对昂贵的治疗费用等导致患者精神压力大,难以入睡。
如何预防和改善失眠现状?
疑似失眠的患者不用太担心,失眠是可以预防的;已经失眠的患者也不要因为一两夜的失眠就放弃自己,可以尝试以下几种方法改善睡眠。 营造舒适的睡眠环境 保持环境安静、定时通风;温度适宜(20~22℃);床垫枕头软硬适宜;穿着宽松、柔软的睡衣入睡。 积极治疗疼痛或不适 出现难以忍受的疼痛可以采用多种镇痛方法,如镇静药、止痛药、针灸等环节和消除疼痛,但必须咨询专业医生。 睡前保持心情平静 睡前几小时避免饮用兴奋性物质,如咖啡、浓茶、酒等,可以喝一杯热牛奶。睡前避免剧烈运动,也不要观看容易引起兴奋的书籍和电视节目。 避免在过饱过饥饿的状态下入睡。养成良好的睡眠习惯和作息规律,一般每天睡眠时间以7~8小时最佳。 坚持使用助眠手段 睡前简单地压腿,热水泡脚,并按摩涌泉穴、失眠穴。尝试渐进性肌肉放松,从足部开始,拉紧肌肉。按住,从一数到五,然后放松。身体的每一处肌肉都这么做。 松果体素经过血液循环作用于睡眠中枢使人体产生浓浓睡意。因此,可以多食用一些富含松果体的食物,如燕麦、甜玉米、番茄、香蕉。 冥想可以增加大脑前额叶的活跃度,这一脑区负责深思和计划,可以暂缓对压力的生理反应。通过把注意力集中在呼吸上,并调节呼吸方式,使自己受到外部刺激至最少,有助于进入睡眠。 失眠严重的患者: 应主动寻求医生的帮助,给与镇静、安眠药。常用的药物有苯二氮卓类、抗抑郁剂、治疗贫血的药物、抗组胺类。但需要注意合理用药,以防长期用药对药物产生依赖作用。 乳腺癌病人的失眠问题影响深远,综合运用各种药物和非药物的治疗,才能有效解决失眠问题

收藏
回复(16)参与评论
评论列表
开心快乐291






