一文掌握卡培他滨的疗效与副作用处理
结直肠癌是我国常见的恶性肿瘤之一。近年来,我国结直肠癌发病率和死亡率均保持上升趋势,已成为全球结直肠癌每年新发病例数和死亡病例数最多的国家,结直肠癌严重影响和威胁我国居民身体健康。
今天我们来聊聊在肠癌治疗中常常用到的一款药物:卡培他滨。
卡培他滨可适用于不能手术的晚期或者转移性胃癌的一线治疗、DukesC期、原发肿瘤根治术后、适于接受氟嘧啶类药物单独治疗的结肠癌患者的单药辅助治疗。
除此之外,很多术后无瘤的肠癌患者需要口服卡培他滨一段时间来预防肿瘤的复发,并且还有一部分患者需要常年口服卡培他滨来抑制肿瘤活性,实现带瘤生存,可见卡培他滨对于癌症患者的疾病控制以及生存质量发挥着十分重要的作用。
卡培他滨的作用及疗效
那么,卡培他滨具体在肠癌中是如何作用的呢?其疗效又是如何?让我们一起来了解一下吧!
结直肠癌化疗方案主要的基础药物是5-FU 或卡培他滨、奥沙利铂、伊立替康。其中5-FU是胃肠癌治疗中不可或缺的基石,卡培他滨可以在肿瘤内激活经胸苷磷酸化酶5-FU 发挥作用。
根据X-ACT研究结果表明,卡培他滨单药辅助化疗优于5-FU/Lv方案,相比于5-FU/Lv组,在卡培他滨组中显著减少了3/4及血液学毒性,无瘤生存期(DFS)和总生存期(OS)还有延长的趋势,据此,卡培他滨也成为结肠癌术后辅助化疗的标准方案。
图片来源:摄图网正版图库
在联合方案中,也证实了XELOX(卡培他滨 / 奥沙利铂)较推注 5-FU /LV(Mayo)显著延长 DFS 和 OS,因此,XELOX 也成为了Ⅲ期结肠癌患者术后的标准治疗(NCCN 指南 1 级证据、优先推荐)。
此外根据DFS与OS曲线显示XELOX方案与 FOLFOX(氟尿嘧啶 / 奥沙利铂)相比疗效相当,并且XELOX不仅能使老年患者一致获益,其血液学毒性还显著低于FOLFOX方案。
在NO16966研究中,XELOX作为转移性结直肠癌一线治疗,其总体疗效与FOLFOX相当,不良反应更少,耐受性良好。
卡培他滨用法用量及不良反应处理
综上,我们了解了卡培他滨在肠癌中发挥的作用,但是金无足赤人无完人,卡培他滨引起的不良反应、预防措施以及注意事项也需要大家了解和掌握。
不良反应
1. 消化系统
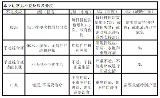
最常见的副反应是可逆性胃肠道反应,比如腹泻、恶心、呕吐、腹痛及口腔炎等。
2. 皮肤
几乎一半的患者在服药后会发生手足综合征,临床表现为麻木、感觉迟钝、皮肤肿胀或者红斑、脱屑、水泡或严重的疼痛。
3. 全身不良反应
疲乏、粘膜炎、发热、虚弱、嗜睡等。
4. 神经系统
头痛、感觉异常、味觉障碍、眩晕、失眠等。
5. 血液系统
少见中性粒细胞减少,极少见贫血,但都不严重。
(以上用药仅供参考,调整药量请咨询主治医生)
预防措施
1. 消化道反应
餐后半小时服用,用温水吞服,服药后尽量继续饮用温开水200ml,以稀释药物,促进药物尽快通过尾部到达肠腔,减轻消化道反应。
2. 手足综合征
尽量减少手/足皮肤损伤的几率,夏日需要防晒、保湿,冬日需要保暖防冻;于手/足直接接触的衣物鞋尽量宽松,减少摩擦;不可进行较重的体力劳动和激烈运动,以免手/足受压。
注意事项
1.卡培他滨是一种骨髓抑制剂,故有必要每次用药前作血液检查,以监测血细胞和血小板计数。
2.卡培他滨具有一定肝脏毒副作用,故须定期检查肝功能。此外,也应监测心脏功能,以避免不可逆毒性反应。若需静脉输液给药,则应在用药前分析上述器官的功能是否适合。
3.卡培他滨可能对胎儿造成损害,故不能用于妊娠妇女;使用该药的妇女也不宜妊娠。即使治疗结束,该药对生育也可能有影响。
以上就是对卡培他滨的相关介绍,如果你还想了解更多相关资讯,可以给我们留言,我们将为您解读更多药物信息。
感谢您阅读到此,如果觉得对您有用,记得关注我们哦
你还想知道哪些?
点击下方输入关键词找你想看的
收藏
回复(1)参与评论
评论列表
单身的马铃薯






