俗话说“冷在三九,热在三伏”。一年当中,最热的时节今天就到了!!!
2022年的入伏时间是从7月16日开始入伏,到8月25日结束。其中7月16日到25日为初伏,7月26日到8月14日为中伏,8月15日到8月25日为末伏,共计40天。
三伏气候炎热,导致人体出汗过多、容易上火、中暑,而且夏季雨水多,是湿热最重的季节。
对于普通人来说,三伏天的日子不好过。广州中医药大学第一附属医院肿瘤中心主任医师吴玉生曾指出,夏季肿瘤患者的转移复发率可高达四五成。因此,肿瘤患者更要小心夏天热射病和湿热的危害!
01
三伏天,小心中暑和热射病!
“热死了”只是一句口头禅,但现实生活中,太热真的会致命!
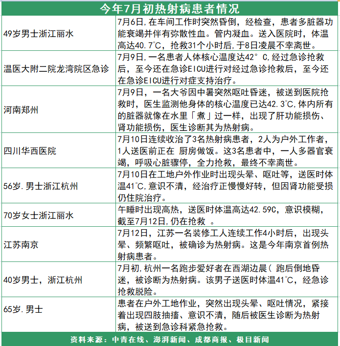
这不是今年高温下的第一个危险案例,仅7月初,全国多地出现热射病死亡病例。
热射病到底是什么?
热射病属于重症中暑,也就是说患热射病的患者之前就已经中暑了。和轻微中暑的区别在于,热射病常表现为体温快速升高、开始时大量出汗,然后出现无汗,甚至出现昏迷休克,更容易危及性命。
最可怕的是室内室外都可能患此病,如果不及时有效治疗,病死率可高达60%以上。
人是恒温动物,会自动调节温度,太热时毛孔会张开通过流汗散热,太冷时毛孔会闭紧保持温度。当一个人长期在温度高或者湿度高的环境中,这个自动调节机制就可能出现问题,人体不能及时散热,内部就会像电脑一样出现过热,当体内温度超过40℃,就会出现皮肤灼热、意识障碍(如神志错乱、语无伦次、幻觉、抽搐、昏迷)、多器官功能障碍的严重急性热致疾病[1]。
《热射病急诊诊断与治疗专家共识(2021 版)》中指出,热射病可能存在双通道机制[1]:
①高温使人体的核心温度升高,造成对各器官系统的直接损害;
②高温引起的热应激、内毒素血症,引起全身炎性反应综合征,免疫功能紊乱,被定义为热射病类脓毒症反应,造成多器官功能障碍。
哪些人容易患热射病?
热射病分为经典热射病和劳力型热射病:
①经典型热射病多见于体温调节能力不足者,如肿瘤患者、年老体弱者、儿童;伴有基础疾病者,如精神障碍、脑出血后遗症等;长时间处于高温环境者,如环卫工人、交警、封闭车厢中的儿童等;
②劳力型热射病多见于既往健康的年轻人,如参训官兵、消防员、运动员、建筑工人等。
对于体弱的肿瘤患者,或者是大热天因为做核酸、复查而在外奔波的患者来说,如果出现中暑症状,一定要警惕热射病,不要当成普通中暑来治疗,要及时降温并且送医,避免病情加剧。
图片来源:摄图网
02
如何预防中暑和热射病?
如何预防中暑和热射病?
1.防晒
避免高温、高湿、不通风的环境,室内注意通风,外出最好避开上午十一点到下午三点之间,如果需要外出,建议做好防晒措施,如外出前半小时关闭空调,让身体适应室外温度,穿纯棉的浅色衣服,带上太阳伞,遮阳帽,墨镜,水,小电扇或者扇子。
2.饮水
夏天出汗多,人体对水分需求较大,建议不要喝冷饮,以免加重中暑风险。夏日需要排汗以保持体温稳定,而大杯冷饮下肚,会给我们的神经系统传递“我的身体很凉爽”的感觉,从而抑制身体出汗和调节体温的正常反应,反而导致热量积聚在身体里,更容易中暑。
也别等到口渴才喝水,或者一口气大量喝水,因为后者容易造成水中毒。建议养成小口喝水习惯,也可以适当多吃点水分多的食物,如粥、汤、西瓜、黄瓜、西红柿等。
注意:肿瘤患者还伴随肾病则不宜多喝水,水肿的患者也不宜多喝水。
3.休息
午觉是非常好的行为,建议午睡或者闭目休息二十分钟左右,但要注意通风,因为封闭环境也可能患热射病。
图片来源:摄图网
4.中药
中医药在热射病防治过程中,起到了不可或缺的重要作用。日常生活中常见的菊花、金银花、荷叶、薄荷、藿香和广藿香等都具有清热解暑的功效,不仅可以在一定程度上预防重症中暑的发生,也可以在发病的第一时间起到良好的治疗效果。可以做茶饮或者熬粥、炖汤。但是正在腹泻的患者,就不建议吃太多清热解暑的食物。家中还可以常备降温药品,如清凉油、风油精、人丹。
注意:藿香正气水适用于空调吹多了导致受凉恶心头晕的症状,或者是潮湿环境导致胸闷、上吐下泻。对于户外高温导致的中暑,藿香正气水是不适用的。
5.食疗
①中医学认为,绿豆味甘性凉,热解毒,利水消肿,消暑止渴等功效。《本草纲目》:“绿豆,消肿治痘之功虽同赤豆,而压热解毒之力过之。”
②荷叶味苦性平,其气清香,有生津止渴、祛热除烦之功效。夏天,荷叶粥、荷叶茶都是人们不错的选择。《本草再新》:“清凉解暑,止渴生津,治泻痢,解火热。”
③西瓜味甘性寒,具有消暑除烦,止渴利尿的功效,它是夏令解暑佳品,具有“夏季水果之王”的美称。《本草纲目》中指出,西瓜性寒,味甘,药用具有清热解暑、生津止渴、利尿除烦的功效;主治小便不利、口鼻生疮、暑热、中暑等症。
④苦瓜是蔬菜中唯以“苦”独具特色的瓜果菜,多年来一直被作为夏日良蔬,深受人们的喜爱。在高温时,若以苦瓜做菜佐食,可以开胃健脾,消暑清心,如以苦瓜泡成凉茶饮用,也能解暑逸神,使烦渴顿消。
⑤中医认为,鸭肉味甘微咸,性偏凉,入脾、胃、肺及肾经,具有“滋五脏之阴,清虚劳之热,补血行水,养胃生津,止咳息惊”等功效。食用鸭肉可消暑滋阴、健脾化湿、补益虚损,所以鸭肉实为夏季清补之佳品。
6.静心
俗话说,心静自然凉。一旦天气炎热,人就特别容易烦躁。当情绪产生时,由前额叶,扣带回皮质,下丘脑等组成的情绪中枢被激活。拿下丘脑举例,当你愤怒时,下丘脑被激活释放肾上腺皮质激素释放激素,使人体肾上腺激素增加,将会导致血流速度加快,呼吸加快,回心血量增加,心率加快等症状,这些改变同时影响着你的体温升高。
觅友们可以选择听舒缓音乐,看一些色泽明快、视野宽阔的风景,尽量让自己平心静气,保持心情顺畅。
图片来源:摄图网
中暑后该怎么做?
中暑后需要一边为患者降温、补充液体,一边拨打就医电话,时间就是生命,下面五招正确急救措施请收好[2-3]:
1.迅速将患者搬到阴凉、通风的地方,使其平躺并垫高头部,把患者脚部抬高,有助于静脉回流,缓解休克状态,用扇子、电扇为他扇风或开空调,解开或脱去外衣,以利患者呼吸和散热。
2.头部先用温水敷,后改为用冷水、冰水敷。
3.饮用含盐饮料,及时补充身体所需的水分,同时补充部分无机盐。
4.因高温、高湿、无风,身体散热困难时,可用冷水或冰水擦浴至皮肤发红。
5.当中暑者体温高达40℃以上,出现昏迷、抽搐、无汗等症状时,警惕热射病,马上降温并必须送医。
03
湿热容易导致肿瘤转移复发?
北京中医药大学东方医院中医肿瘤科主任医师孙韬在《湿气重!竟然是肿瘤复发的罪魁祸首》中的表述:夏季温度高,湿气大,潜伏在患者体内原本处于“休眠状态”的中路细胞更容易变得活跃起来,因此容易造成肿瘤的复发转移。
因此,暑热湿气也有可能是肿瘤复发转移的诱因!
出现以下症状,你可能有湿气!
1.疲劳头晕,打不起精神。饮食与运动与平时相差不多,但体重增加,常会觉得疲劳,头发晕,打不起精神,浑身不清爽。那么可以肯定你体内有湿气。
2.大便湿粘。清晨方便后,观察一下大便,是不是粘在马桶上,还一箱水冲不干净,不方便观察马桶,可以观察手纸,正常一两张纸就够了,如果三五张反复擦不净,基本可以判断体内是有湿气的。
3.舌苔粗糙厚重。舌为心之苗。又为脾之外候”如果舌苔白厚,看起来滑而湿润,说明体内有汗,舌苔粗糙或很厚,发黄发腻,说明体内有湿热。
4.其他症状。早晨起来小腿肚子是不是发酸发沉。早上刷牙会恶心,嗓子里边总是有丝丝拉拉的不干不净的感觉,即使有吐痰,也只是一点,这些也是湿的典型特征。
肝癌患者如何祛湿气?
1.“三伏天”宜伏不宜动
宜伏不宜动,连运动也不能做了吗?当然不是!这里的宜伏指的是尽量减少上午10时至下午16时的户外活动,中午要适当休息,并注意多饮水,室外活动要采取防护措施。
但肿瘤患者的运动是必不可少的,相关研究表明,每天中等强度锻炼30分钟,能让癌症的死亡率降低50%。不仅如此,适当运动,出出汗能有效帮助患者祛除体内的湿气。推荐大家试试八段锦或者散步等简单的运动,避免运动过度,导致患者疲劳,得不偿失。
图片来源:摄图网
2.健脾除湿,提升食欲
湿邪是夏天的一大邪气,在“三伏天”尤为严重,加上夏日脾胃功能低下,人们经常感觉胃口不好,容易腹泻,出现舌苔白腻等症状,所以应常服健脾利湿之物。
常见的温补脾可食用健脾的食物,如:鲫鱼、胡萝卜、苹果、淮山药、莲子、芡实、猪肚、鸭子等;祛湿食物有赤小豆、薏米 、莴笋、扁豆、冬瓜等。潮湿往往与"寒"一起来,要注意保暖,不要受凉,也不要吃太寒凉的食物。
3.按时睡好子午觉
患者应注意每天子时和午时按时入睡,子时是指晚11 点到凌晨,午时是中午11点到13点,既要晚上按时睡觉,午睡也不可少。通过睡眠,也有助于调节人体阴阳,有助于祛除体内湿气。
04
三伏贴能用吗?
冬病夏治是时下非常流行的一种治病方法,其中最常见的就是贴三伏贴,对于肿瘤患者来说,三伏贴对于祛湿有用吗?
三伏贴可疏通经络,调理气血,宽胸降气,健脾和胃,鼓舞阳气,调节人体的肺脾功能,使机体的免疫功能不断增强,从而达到振奋阳气、促进血液循环、祛除寒邪、提高卫外功能的效果。
但是需要注意,湿热体质的人不适合贴三伏贴。尤其是有长期咳嗽,咯血病史,支气管扩张等症状,这类患者多属于湿热体质,不建议使用三伏贴。
总结
国家气候中心监测显示,6月以来(截至7月12日),我国平均高温日数5.3天,较常年同期偏多2.4天,为1961年以来历史同期最多。“高温事件”已持续30天,影响人口超9亿[4]。所以,觅友们今年的防暑措施一定要做好!






